Write up experiments and research with LaTeX templates for project and lab reports—including layout guidelines to help guide you through the writing process.
Recent

The `miunthes` class with example report (from 2013).

This is a template for writing a thesis at KTH. It is based on an official template provided by the institution.

This is a LaTeX template for São Paulo Research Foundation (FAPESP) Project. For information about FAPESP, visit the site http://www.fapesp.br/en Este é um modelo LaTeX para o projeto da Fundação de Ampario à Pesquisa do Estado de São Paulo (FAPESP). Para mais informações sobre a FAPESP, visite o site http://www.fapesp.br/en Author/Autor: André Leon Sampaio Gradvohl, Dr. Email: gradvohl@ft.unicamp.br Lattes CV: http://lattes.cnpq.br/9343261628675642 ORCID: https://orcid.org/0000-0002-6520-9740 FAPESP: https://bv.fapesp.br/en/pesquisador/102636 Last update/Última versão: 27/Oct/2019

All credits go to Martin Knopp

A generic template for large documents written at the Faculty of Mathematics and Natural Sciences at the University of Oslo. Suitable for reports, lecture notes and master's theses. Documentation for the front page: https://github.com/martinhelso/mnfrontpage Useful tips for large documents: https://github.com/martinhelso/Introduction-to-LaTeX/blob/master/large-documents.md

Physics Lab Report Template, Reykjavík University Þetta er grunnur að skýrslu, sjálft verkið er í ykkar höndum.

A template for technical report in the Copenhagen Center for Health Technology (CACHET)

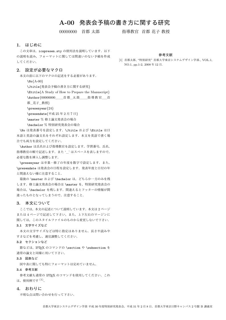
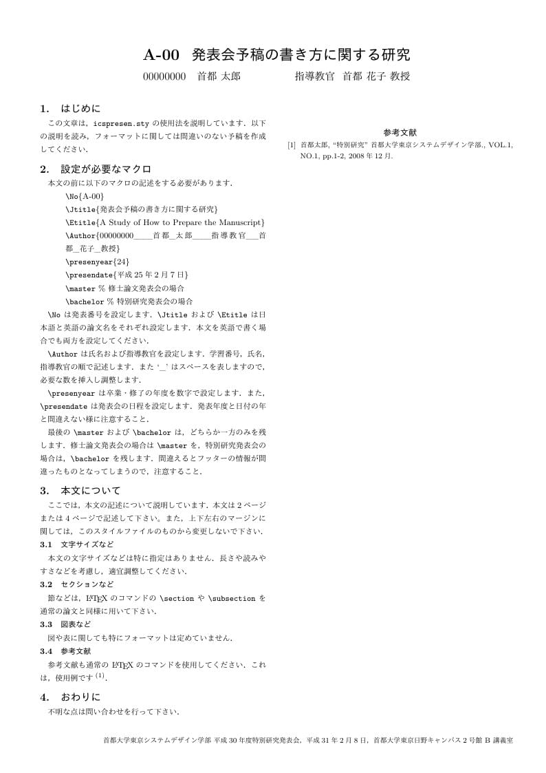
首都大学東京システムデザイン学部情報通信システムコース卒論用テンプレート Faculty of Tokyo System Design, Tokyo Metropolitan University Information and Communication System Course Graduation Template

This template can be used to write reports at Massey University. More info about this template please refer to https://www.io.ac.nz
\begin
Discover why over 25 million people worldwide trust Overleaf with their work.