LaTeX templates — Journal articles
Discover a wide range of academic journal LaTeX templates for articles and papers which automatically format your manuscripts in the style required for submission to that journal.
Recent

Template for the PERI - Journal of Philosophy (ISSN 2175-1811). More information: http://www.nexos.ufsc.br/index.php/peri/about/editorialPolicies#custom-2

A LaTeX template for the journal Environmetrics

This LaTeX style will be used for PVLDB (Proceedings of the VLDB Endowment) papers from Volume 14 onwards.

This is a template and guide for preparing papers for PNAS Nexus using the oup-authoring-template class file. See the pnas-nexus-authoring-template.tex file (included and used by default when opening the template) for a simple template to help you get started. The pnas-nexus-authoring-template.tex file (also included) provides instructions for using the additional features in the document class. This is not a general guide on how to use LaTeX, and nor does it replace the journal's instructions to authors.

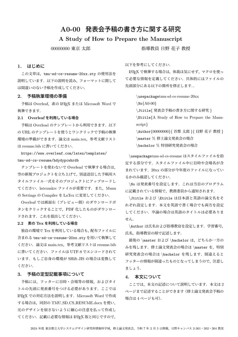
Résumé template for the Department of Information Science, Faculty of Systems Design, Tokyo Metropolitan University.

Exported from https://www.ctan.org/pkg/dccpaper

Japanese template for IEICE journals, technical reports (ieicej v3.2)

Template to help the authors to produce articles to "Revista Pesquisa Operacional"

Author template for Information Systems Research (isre) Mirko Janc, Ph.D., INFORMS, mirko.janc@informs.org ver. 0.95, December 2010
\begin
Discover why over 25 million people worldwide trust Overleaf with their work.