Recent

2017年度人工知能学会全国大会(JSAI2017)の原稿テンプレートです。 公式のスタイルファイルをダウンロードし、文字コードをUTF-8に変換して、overleafで執筆できるようにしたものです。 下記URLの原稿執筆案内を参照し、各自の責任でお使いください。 https://www.ai-gakkai.or.jp/jsai2017/author-guideline

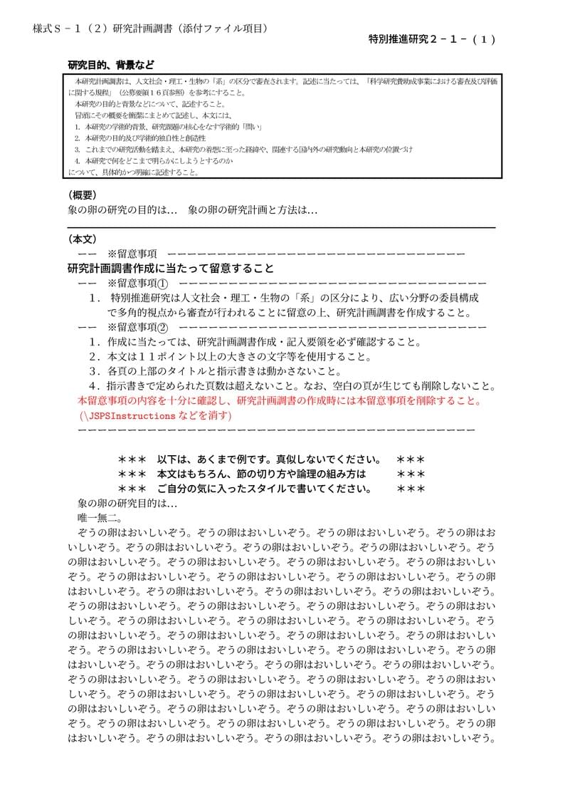
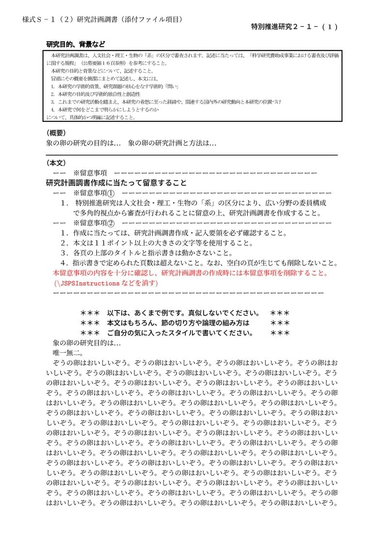
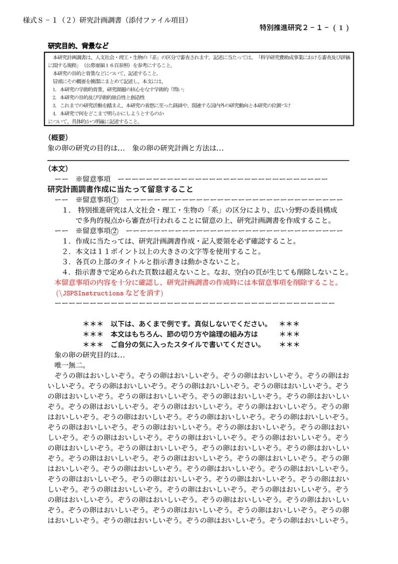
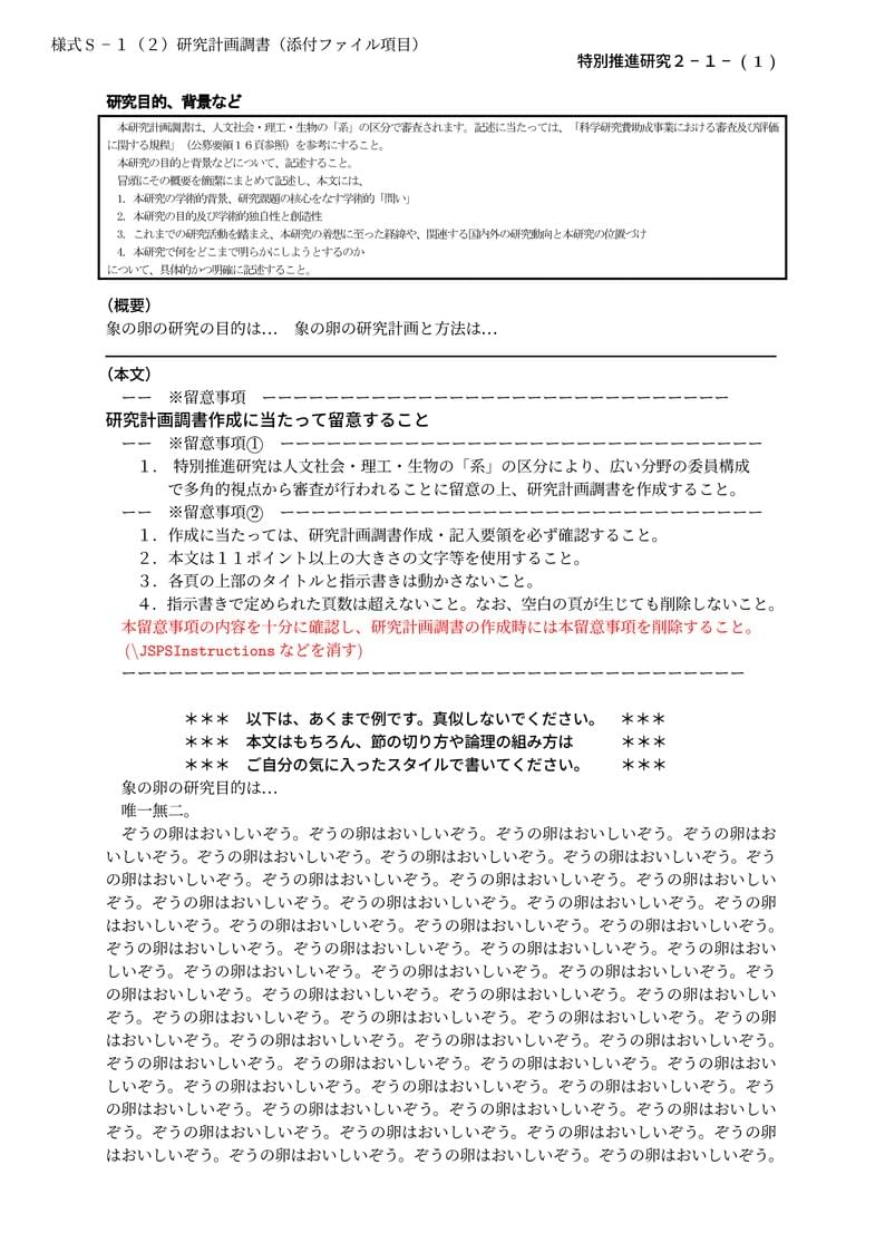
山中 卓 (大阪大学 大学院理学研究科 物理学専攻)先生が作成された科研費LaTeXを、坂東 慶太 (名古屋学院大学) が了承を得てテンプレート登録しています。 詳細はこちら↓をご確認ください。 http://osksn2.hep.sci.osaka-u.ac.jp/~taku/kakenhiLaTeX/

This template describes guidelines for writing technical reports for SIG-MR, VRSJ. Detailed instructions on font size and styles of all elements in the paper, including headers and footnotes, paper title and authors, section and subsection headings, and reference list. Some specific notes for respectively review and final papers are also stated. All papers submitted for SIG-MR workshops are expected to follow these guidelines: it is very important for the aesthetic consistency of papers through a volume that each author strictly follows the guidelines. This document also serves as a sample document that provides authors a concrete appearance of formatted pages.

山中 卓 (大阪大学 大学院理学研究科 物理学専攻)先生が作成された科研費LaTeXを、坂東 慶太 (名古屋学院大学) が了承を得てテンプレート登録しています。 詳細はこちら↓をご確認ください。 http://osksn2.hep.sci.osaka-u.ac.jp/~taku/kakenhiLaTeX/

日本バーチャルリアリティ学会大会2016投稿用のLaTeXフォーマットです

山中 卓 (大阪大学 大学院理学研究科 物理学専攻)先生が作成された科研費LaTeXを、坂東 慶太 (名古屋学院大学) が了承を得てテンプレート登録しています。 詳細はこちら↓をご確認ください。 http://osksn2.hep.sci.osaka-u.ac.jp/~taku/kakenhiLaTeX/

情報処理学会 マルチメディア通信と分散処理ワークショップ(DPSWS)用のテンプレートです。This is a template for DPSWS (DPS Workshop) ,IPSJ . https://dpsws.org/

山中 卓 (KEK、元大阪大学)が作成された科研費LaTeXを、坂東 慶太 (名古屋学院大学) が了承を得てテンプレート登録しています。 詳細はこちら↓をご確認ください。 http://osksn2.hep.sci.osaka-u.ac.jp/~taku/kakenhiLaTeX/

山中 卓 (KEK、元大阪大学)が作成された科研費LaTeXを、坂東 慶太 (名古屋学院大学) が了承を得てテンプレート登録しています。 詳細はこちら↓をご確認ください。 http://osksn2.hep.sci.osaka-u.ac.jp/~taku/kakenhiLaTeX/
\begin
Discover why over 25 million people worldwide trust Overleaf with their work.