overleaf template galleryLaTeX templates — Recent
LaTeX templates for journal articles, academic papers, CVs and résumés, presentations, and more.

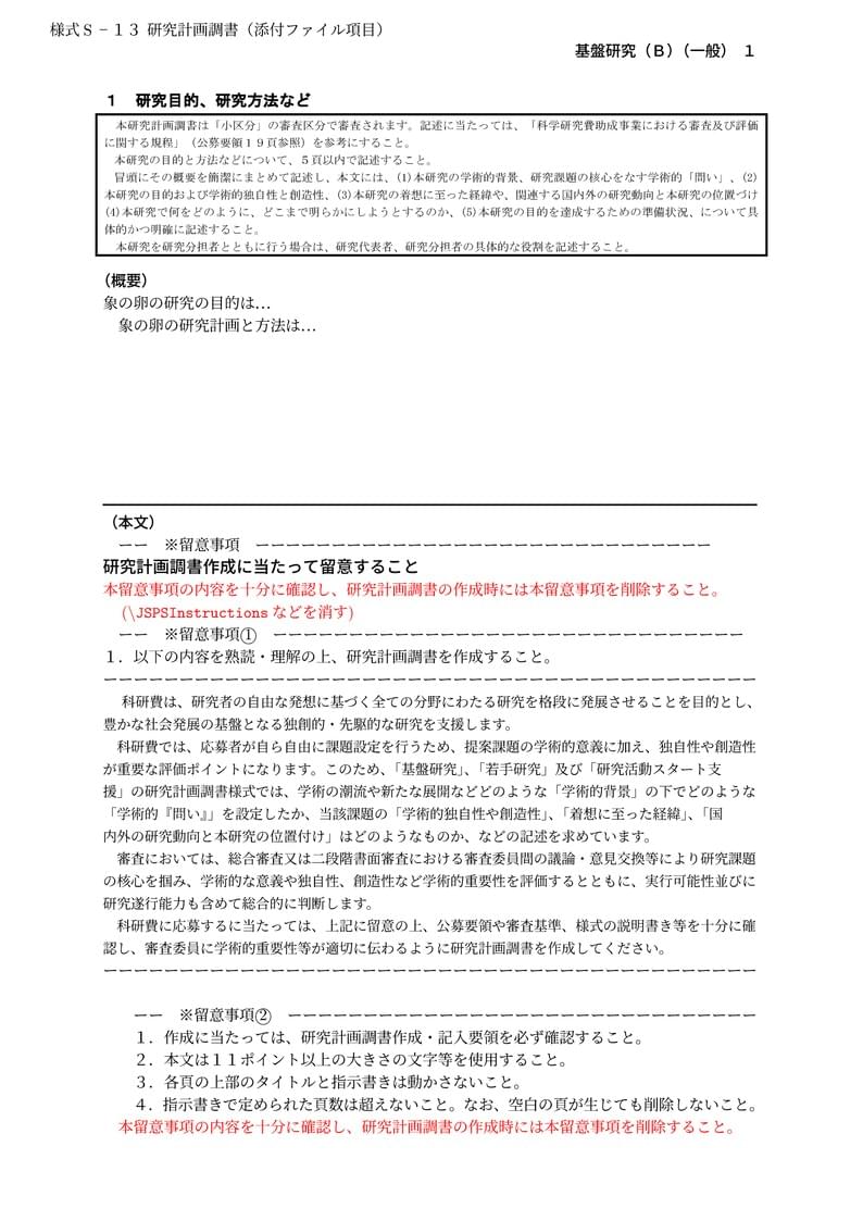
山中 卓 (大阪大学 大学院理学研究科 物理学専攻)先生が作成された科研費LaTeXを、坂東 慶太 (名古屋学院大学) が了承を得てテンプレート登録しています。 詳細はこちら↓をご確認ください。 http://osksn2.hep.sci.osaka-u.ac.jp/~taku/kakenhiLaTeX/

山中 卓 (大阪大学 大学院理学研究科 物理学専攻)先生が作成された科研費LaTeXを、坂東 慶太 (名古屋学院大学) が了承を得てテンプレート登録しています。 詳細はこちら↓をご確認ください。 http://osksn2.hep.sci.osaka-u.ac.jp/~taku/kakenhiLaTeX/

A book template styled after Einstein's "Relativity". Includes styling examples for page numbering, sections and subsections, equations, numbers, and more.

Lesvoorbereidingsformulier voor vakdidactiek fysica binnen de Educatieve master Wetenschappen & Technologie aan de KU Leuven. Gebaseerd op Lesvoorbereidingsformulier vakdidactiek informatica KU Leuven door Jesse Hoobergs

Modèle pour les rapports de stages de l'IUT de Lille - département informatique.

山中 卓 (大阪大学 大学院理学研究科 物理学専攻)先生が作成された科研費LaTeXを、坂東 慶太 (名古屋学院大学) が了承を得てテンプレート登録しています。 詳細はこちら↓をご確認ください。 http://osksn2.hep.sci.osaka-u.ac.jp/~taku/kakenhiLaTeX/

山中 卓 (大阪大学 大学院理学研究科 物理学専攻)先生が作成された科研費LaTeXを、坂東 慶太 (名古屋学院大学) が了承を得てテンプレート登録しています。 詳細はこちら↓をご確認ください。 http://osksn2.hep.sci.osaka-u.ac.jp/~taku/kakenhiLaTeX/

A template for MA981 Dissertations in the School of Mathematics, Statistics and Actuarial Science.

在北师大刘家俊的版本上修改https://cn.overleaf.com/latex/templates/bei-shi-da-beamermo-ban/mrnkpjstbhxc
\begin
Discover why over 25 million people worldwide trust Overleaf with their work.