overleaf template galleryLaTeX templates and examples — Recent
Discover LaTeX templates and examples to help with everything from writing a journal article to using a specific LaTeX package.

Templates for Master's thesis dissertations and presentations at the Madras School of Economics, Chennai IN. The dissertation guidelines are communicated to students via email by the thesis committee; a copy can also be found in the documents folder of the project.

This PhD thesis template is adopted by the Department of Computer science at Vrije Universiteit Amsterdam. (last update: 20 June 2025)

This is the LaTeX template for submissions to Gulf Journal of Mathematics (v18.06.2025). All accepted articles must be prepared according to the template before uploading the final version of the manuscript.

Use this template to submit to Annals of Mathematics and Computer Science (v19.06.2025). Kindly make sure to follow strictly the journal format, including the reference section.

Modèle pour un rapport suivant la nouvelle charte graphique de Centrale Lyon.

A LaTeX thesis template for research postgraduate (PhD and MPhil) and professional doctorate (PD) students at City University of Hong Kong (CityUHK). This template complies with the 2024-25 regulations for thesis formatting. Please refer to: Appendix 23: Regulations Governing the Format of Theses and Appendix 24: Sample Front Cover/Spine/Title Page of the Guidebook for Research Degree Studies 2024-25. Official guidebook: https://www.cityu.edu.hk/sgs/studentlan/rpg/intranet/guidebook A sample PDF created using this template is available in thesis.pdf. Source code: https://github.com/huwan/CityUHKThesis

Victoria-Régia is a typographic LaTeX e-book template designed to provide an elegant, serene, and visually harmonious reading experience. Inspired by the classical Renaissance tradition and grounded in the principles of the golden ratio, this template incorporates carefully balanced geometric figures and subtle ornaments that evoke the mathematical beauty of nature. With a modular and customizable structure, it allows authors to freely configure chapters, introductory sections, and auxiliary elements such as bibliography, glossary, and appendices. The typography is meticulously chosen to combine readability with refined aesthetics, valuing form without sacrificing function. Part of the Caraumã series — a collection of books dedicated to the memory, culture, and symbolic landscape of Roraima in the Brazilian Amazon — this template, created by the visual artist Janderson Gomes ("Caraumã"), is intended for writers, researchers, and artists who wish to publish their works with visual excellence and aesthetic rigor, uniting the technical knowledge of LaTeX with the visual poetry of classical design. Modelo Clássico de e-Book em LaTeX "Victoria-Regia" é um modelo tipográfico para e-books em LaTeX concebido para oferecer uma experiência de leitura elegante, serena e visualmente harmoniosa. Inspirado na tradição clássica renascentista e fundamentado nos princípios da proporção áurea, este modelo incorpora figuras geométricas cuidadosamente balanceadas e ornamentos discretos que evocam a beleza matemática da natureza. Com uma estrutura modular e personalizável, permite ao autor configurar com liberdade capítulos, seções introdutórias e elementos auxiliares como bibliografia, glossário e apêndices. A tipografia foi meticulosamente selecionada para aliar legibilidade a uma estética refinada, valorizando a forma sem comprometer a função. Faz parte da série Caraumã, um conjunto de livros dedicados à memória, cultura e paisagem simbólica de Roraima, na Amazônia brasileira. Criado pelo artista Janderson Gomes ("Caruamã"), este modelo destina-se a escritores, pesquisadores e artistas que desejam publicar suas obras com excelência visual e rigor estético, unindo o saber técnico do LaTeX à poesia visual do design clássico.

This is the format for GGV Bilaspur BS/MS Thesis/Project Report for the Physics department. One can modify it for their Department. ()

This package establishes a simple and easy-to-use LaTeX template for Tsinghua dissertations, including general undergraduate research papers, masters theses, doctoral dissertations, and postdoc reports.
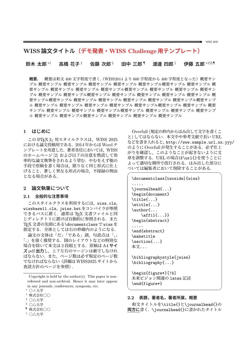
\begin
Discover why over 20 million people worldwide trust Overleaf with their work.