overleaf template galleryLaTeX templates and examples — Recent
Discover LaTeX templates and examples to help with everything from writing a journal article to using a specific LaTeX package.

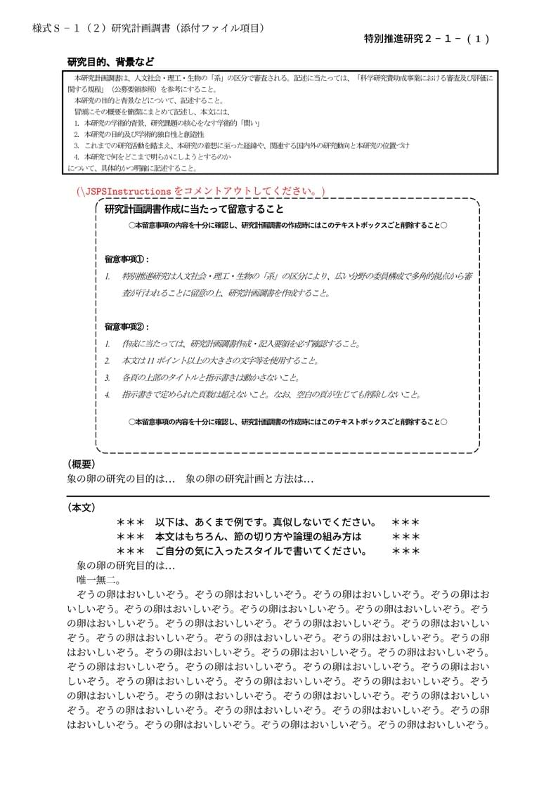
山中 卓 (高エネルギー加速器研究機構、元大阪大学)が作成された科研費LaTeXを、坂東 慶太 (名古屋学院大学) が了承を得てテンプレート登録しています。 詳細はこちら↓をご確認ください。 http://osksn2.hep.sci.osaka-u.ac.jp/~taku/kakenhiLaTeX/

山中 卓 (高エネルギー加速器研究機構、元大阪大学)が作成された科研費LaTeXを、坂東 慶太 (名古屋学院大学) が了承を得てテンプレート登録しています。 詳細はこちら↓をご確認ください。 http://osksn2.hep.sci.osaka-u.ac.jp/~taku/kakenhiLaTeX/

山中 卓 (高エネルギー加速器研究機構、元大阪大学)が作成された科研費LaTeXを、坂東 慶太 (名古屋学院大学) が了承を得てテンプレート登録しています。 詳細はこちら↓をご確認ください。 http://osksn2.hep.sci.osaka-u.ac.jp/~taku/kakenhiLaTeX/

Modified from the template made by Tao Li,NYU. Based on Gemini template.

Este template foi elaborado para o desenvolvimento de TCC dos alunos do curso de Engenharia Química da Universidade Federal de Espírito Santo (UFES), de acordo com as normas da ABNT. Sugestões para correções são bem-vindas.

A template that follows the graphical profile and style guide (as of 2024) for doctorate and licentiate theses at KTH Royal Institute of Technology. (The first page is intentionally blank.)

本模板传承自实验室师兄,个人追踪来源推测出处为https://github.com/ZebinWang/ructhesis。

Honours thesis template for the Australian National University

Dies ist eine Vorlage für die PA2 Projektarbeit FIW Konstruktion und Bau eines Gießwerkzeugs mit Sensorik für Temperatur und Wärmestromdichte. Diese Vorlage sollte der Dokumentation unterstützend beiwirken. Weiterhin ist diese Dokument auch für alle weiteren Overleaf user frei verfügbar und kann genutzt werden.
\begin
Discover why over 25 million people worldwide trust Overleaf with their work.